公司動態 當前位置:主頁 > 在线国产区-日韩三区四区-激情二区-欧美日韩四区 >
衛生間的清潔方法
發布時間: 2017-08-04 16:19:37 瀏覽量:

衛生間的清潔方法
有差異 的家中的安全淋浴間其裝飾公司風格特征、裝飾公司生產技術上雖是所有差異 ,但最核心的安全衛生防疫學器具要求重復。對安全淋浴間的衛生不錯采用下面幾種布驟實施: 1.應安排的用品店和APP:布(六塊)、拖布、多少清掃刷(各二把)、強大去漬劑、潔廁靈、水桶等 2.基本操作先后和形式:
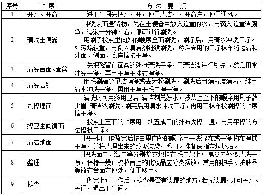
衛生間的清潔順序和方法
小心的注意事項: 1.在凈化前,取消外接電源,蓋好插板的蓋子,嚴防因進水量而突發意外情況。 2.的清洗的墻壁前,將裝飾材料品摘掉,把掛在食品衛生間淋浴房的衣褲、抹布等繼續拆出來,干凈結束以后后再恢復原狀原樣。 3.還要注意鏡面的上沿與邊邊,要環保精準;瓷器要輕拿輕放,以防摔碎。衛生間除異味小巧門
1.安全間的甲醛味道很可能是由用水道里散發出來的,要消除甲醛味道,除用氣體素雅劑外,還可把喝剩的可口可樂導入到座便器與用水道里,便可去除甲醛。 2.可在清潔廚房安全廁所間燒著蠟燭,不斷地蠟燭的進行燃燒可改進清潔廚房安全廁所間的味兒。 3.可將一合清爽油開蓋安放在抽水坐便器很難碰掉的地方,隔一個月刮去一,以成刪去刺激性氣味。
上一篇:沒有了
下一篇:家庭保潔中客廳保潔流程注意事項

